对于那些经常做家务的人来说,洗衣服和晾衣服是一项个人工作。而传统的衣架要么是固定的高度,挂衣服很不方便,即使是衣架,也要手动操作,这无疑增加了个人的家务工作量。
智能晾衣架的语音控制功能则完全解决了这个问题。通过智能操作,您可以轻松地晾干衣服和取衣服,非常方便和无忧。
智能晾衣架语音控制芯片方案:
许多衣架制造商在衣机内置强大的离线智能语音芯片,置入NRK3301语音识别芯片,无需连接网络,在离线状态下搭建40种晾晒场景对话,100%覆盖晾晒需求,与以往的手摇晾衣架不同,智能晾衣机让消费者彻底解放双手,简单语音操控,便可轻松开启晾衣、消毒和照明等功能,让生活更加便捷。
NRK3301语音识别芯片为广州九芯电子推出的一款32位高性能、低成本语音识别IC,其具有识别精准、远场降噪等优势,最多可支持不超过100条离线指令,现已广泛用于智能家电、智能卫浴等领域。
NRK3301语音芯片是使用离线智能语音识别技术,置入该芯片这种形式的衣架不需要通过网络,也不需要使用任何其他辅助设备,只需要依靠简单的语音指令,可以轻松控制衣机,完全解放手,全面升级家庭智能烘干体验。
NRK3301语音识别芯片在智能晾衣架的词条内容:
1、欢迎使用XXX品牌智能晾衣架,您可以使用“小优小优”唤醒我!
2、衣架降落——衣架降落;
3、衣架上升——衣架上升;
4、打开照明——打开照明;
5、关闭照明——关闭照明;
6、烘干模式——好的,主人,已开启烘干模;
7、消毒模式——好的,主人,已开启消毒模式;
NRK3301语音识别芯片的功能特点:
·采样率(KHZ):8 / 11.025 / 16 / 22.05 / 24 /32/ 44.1 / 48;
·工作电压:DC 2.2~5.5V;
·内核/储存:32位RISC内核,主频 240MHz,支持硬件浮点运算;
·内核/储存:1MB SPI_Flash;
·AI算法:神经网络(TDNN)算法,5米远场识别;
·降噪算法:过滤掉稳态噪声、动态噪声也能精准识别;
·控制模式:MP3/WAV/WMA/APE/FLAC/AAC/MP4/M4A/AIF/AIFC;
·控制模式:BT支持 SBC,AAC 音频解码音频;
·控制模式:BT电话支持 mSBC 语音编解码器;
·音频输出:两通道16位DAC,最高SNR> = 95dB;
·音频输出:单通道16位DAC,最高SNR> = 90dB;
·音频输出:三通道立体声模拟 MUX;
·支持定制开发,可免费送样。
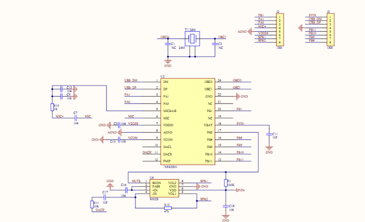
NRK3301语音识别芯片的电路参考图:


全国服务热线:400-8616-826
