电子琴是一种电子键盘乐器,属于电子合成器。它采用大规模集成电路,大多配置声音记忆存储器(波表)。用于存放各类乐器的真实声音波形并在演奏的时候输出。
儿童音乐电子琴通常包含音乐欣赏、鼓声转换、乐器模式、24个黑白琴键、喇叭、电池、音量调节、电源开关等组合部分。当小朋友按相应的按键时(琴键或者按键),电子琴就会播放相应的音乐。

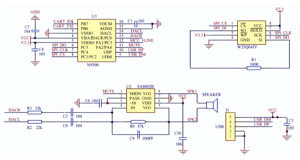
儿童电子琴语音芯片方案:
电子琴一般都使用PCM采样音源,所谓采样就是把音源录制在MP3音乐芯片里,将其数字化后存入ROM或FLASH里,然后按下键时通过芯片输出真实波形声音。
N9300 MP3音乐解码芯片采用SOP16封装,音质优美,外围电路简单,支持24 位DAC 输出,内部采用DSP硬解码,非PWM输出,动态范围支持90dB,信噪比支持85dB,通过简单的UART串口指令或一线串口指令即可完成播放指定的音乐,以及如何播放音乐等功能,无需繁琐的底层操作。
儿童电子琴的语音内容(词条可定制):
1、“门前大桥下,游过一群鸭,快来快来数一数,二四六七八。”
2.、“一闪一闪亮晶晶,神奇可爱的小星星,高高挂在天空中,好象宝石放光明”;
3、“小花猫喵喵叫,喵喵叫,是谁把花瓶打碎了”。
N9300语音芯片的功能特点:
★ 支持采样率(KHz):8/11.025/12/16/22.05/24/32/44.1/48;
★ 24 位DAC 输出,内部采用DSP硬解码,非PWM输出,动态范围支持90dB,信噪比支持85dB;
★ 支持FAT16/32文件系统,最大支持32G的TF卡/U盘;
★ 多种控制模式:UART串口模式、一线串口模式、AD按键控制模式;
★ 指定盘符播放,指定曲目播放;
★ 30级音量可调;
★ 指定路径播放(支持中英文)功能以及文件夹切换功能,指定时间段播放功能;
★ 支持立体声输出播放,MP3格式,可以直推0.25W耳机喇叭;
★ 支持电脑声卡控制,支持USB mass storage;
★ 宽泛的输入电源范围3.7V--5V输入,内置看门狗复位电路;
★ 支持红外遥控输入以及外接音频输入功能;
N9300语音芯片的的电路参考图:


全国服务热线:400-8616-826
