挖掘机是多少男孩从小到大都喜欢的,成人式的遥控工程车,无论是外形还是操作,都越来越接近真实的挖掘机、铲车、吊车等,唯独发出的声音跟真实的工程车相去甚远。为了追求更好的沉浸感,厂商也越来越意识到声音的重要性,开始推出各自的声音模块,但是,市面上的引擎模拟器动价格高,应用范围缩小,实在不适合大规模推广。为此九芯电子推出了一款仿真的挖掘机引擎模拟发声器的语音芯片,成本低,声音效果也可以满足大部分人的需求。

挖掘机引擎模拟发生器语音芯片推荐:
这款即将推出的挖掘机引擎模拟发声器采用NVB系列语音芯片为主要发声芯片,组合放音操作,单个数据口*多可播放128个语音组合,可以让履带声、挖斗声、喇叭声、引擎声等单独互不干扰的播放,最大限度的实现真实的操作发声需求。
适用产品:
各类型的仿真工程车,如仿真挖掘机、仿真铲车、仿真吊车等;
各类儿童工程车外形载具,
挖掘机引擎模拟发声器的使用:
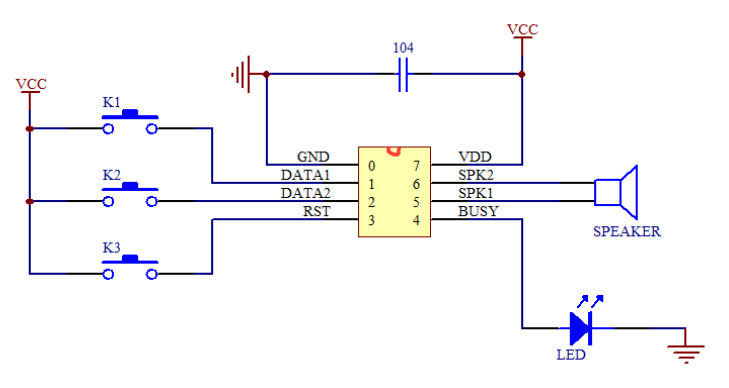
MCU串口控制电路图(控制32段以内)

按键典型应用图

品牌介绍
---------------------------------------------------------------------------------------------------------------------------------------------------------
九芯电子是国内知名的语音芯片方案提供商,专注于语音IC,语音模块,声音IC,录音芯片,语音识别芯片,语音识别模块,音乐芯片,MP3解码芯片研发与语音产品方案设计为基础,面向音频播放、识别方向的人工智能以及集成电路电子为中心的高新技术企业。

全国服务热线:400-8616-826

