随着时代的发展,儿童乐器也越来越多样化,越来越智能化,更多的是作为儿童智力启蒙的好帮手。语音芯片是一重要关键因素,能帮助儿童乐器的功能化。

儿童乐器语音芯片推荐
N930X是一个提供串口的MP3 芯片,完美的集成了MP3、WMV 的硬解码芯片。支持TF 卡驱动,支持电脑直接更新spi flash 的内容,支持FAT16、FAT32 文件系统。通过简单的UART串口指令或一线串口指令即可完成播放指定的音乐,无需繁琐的底层操作,音质优美,使用方便,稳定可靠是此款产品的最大特点。另外该芯片也是深度定制的产品,专为自定义语音播放领域开发的低成本解决方案,可以根据不同的功能需要选择对应的型号,是一款精简版的也是性价比非常高的MP3芯片。
产品特征:
·支持采样率(KHz):8/11.025/12/16/22.05/24/32/44.1/48。音质优美,立体声
·24位DAC 输出,内部采用DSP硬解码,非PWM输出,动态范围支持90dB,信噪比支持85dB
·宽泛的输入电源范围3V--5V输入,内置看门狗复位电路,性能稳定
·SOP16封装形式,外围简单
·支持开发定制特殊功能,请联系本公司
模块管脚说明

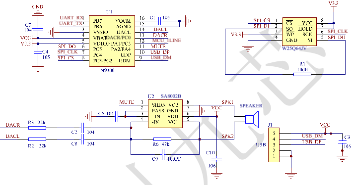
N9300电路参考图

品牌介绍
---------------------------------------------------------------------------------------------------------------------------------------------------------
九芯电子是国内知名的语音芯片方案提供商,专注于语音IC,语音模块,声音IC,录音芯片,语音识别芯片,语音识别模块,音乐芯片,MP3解码芯片研发与语音产品方案设计为基础,面向音频播放、识别方向的人工智能以及集成电路电子为中心的高新技术企业。

全国服务热线:400-8616-826

