早教玩具是一种新型玩具,它是由早教机发展来的,也可以说它是第二代早教机;也有一种说法是早教玩具是新一代益智玩具,是玩具类别的一个细分市场。

早教启蒙玩具可以生动、活动、有效的实施儿童早期智力引导。它通常使用各种玩具外形,在内部隐藏了高科技的嵌入式声音芯片,使启蒙玩具变身成一款具有简单人工智能的玩具。比如具有语音交互、唱歌等功能,同时拥有可爱迷人的外型,让孩子不会抗拒。这些功能让早教玩具具有更多的娱乐性和亲和力,非常适合作为各年龄段的儿童的使用。
九芯电子NRK330X系列语音识别芯片方案设计的玩具,具备播放语音内容的功能的同时可以扩展红外接收解码、触摸按键、电机控制等功能,在节省产品设计综合BOM物料成本的前提下,还能为主MCU节省资源。
芯片特点:
NRK330X系列语音识别芯片是广州市九芯电子有限公司推出的一款32位高性能、低成本语音识别IC,其具有识别精准、远场降噪等优势,最多可支持不超过100条离线指令,现已广泛用于智能家电、智能卫浴、智能照明、智能机电、智能家居、智能玩具等领域。
功能简述:
·采用最新的神经网络(TDNN)算法
·具有识别准确、远场降噪等优势
·内置1MB SPI FLASH
·最多可支持不超过100条离线指令
·VBAT 为 2.2V 至 5.5V;VDDIO 为 2.2V 至 3.6V
(1)芯片引脚描述

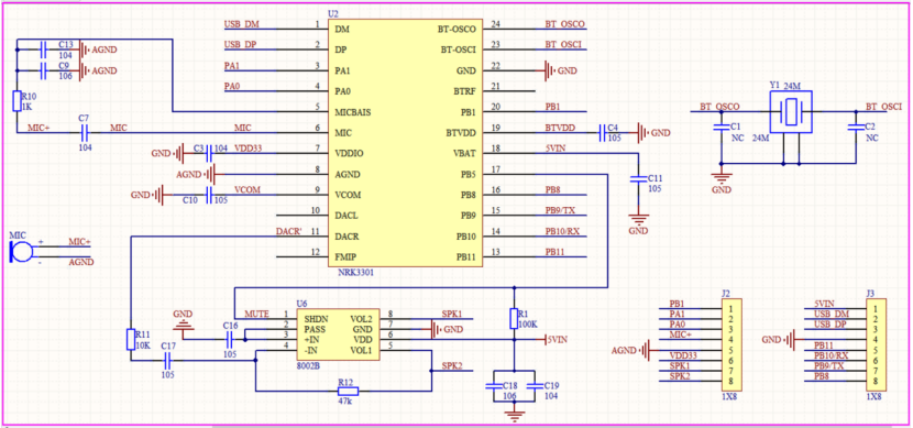
(2)NRK3301原理图

品牌介绍
---------------------------------------------------------------------------------------------------------------------------------------------------------
九芯电子是国内知名的语音芯片方案提供商,专注于语音IC,语音模块,声音IC,录音芯片,语音识别芯片,语音识别模块,音乐芯片,MP3解码芯片研发与语音产品方案设计为基础,面向音频播放、识别方向的人工智能以及集成电路电子为中心的高新技术企业。

全国服务热线:400-8616-826

